各相关单位:
2019年1月24日,国务院印发《国家职业教育改革实施方案》(简称“职教20条”),方案中明确提出,从2019年开始,在职业院校、应用型本科高校启动“学历证书+若干职业技能等级证书”制度(以下“1+X”证书)试点工作。并在第七条、第十四条,对职业培训、培训评价都提出了相对明确的要求。烟台富美特信息科技股份有限公司(食品伙伴网)积极响应国家号召,认真布署参与申报工作。于2020年12月31日,富美特(食品伙伴网)获批第四批职业教育培训评价组织,《食品合规管理职业技能等级证书》成功入选教育部职业技能等级证书名单。
为积极落实教育部、发改委、财政部以及市场监管总局关于实施“1+X”证书制度的要求,推动食品行业健康发展,推动食品合规管理建设进程,提升企业食品合规管理水平,加快完善食品合规管理技能人才培养路径,搭建食品合规管理人才库,逐步推进食品合规管理技能人才持证上岗模式,从而促进食品企业建立系统高效的食品合规管理体系,提高食品相关从业人员合规管理职业技能与能力,在烟台富美特信息科技股份有限公司(食品伙伴网)指导下,烟台食邦信息科技有限公司2022年食品合规管理职业技能等级证书(高级)培训计划安排如下:
一、组织机构
指导单位:食品伙伴网
主办单位:烟台食邦信息科技有限公司
二、时间及地点
线上视频教材学习(共计64学时,即报即学);线下授课培训考试;小班授课,限额40人,报满即止。
第二期 2022年04月07-08日 北京(具体地点另行通知)
第三期 2022年04月14-15日 广州(具体地点另行通知)
第四期 2022年06月 青岛(具体地点另行通知)
第五期 2022年06月 上海(具体地点另行通知)
三、报考条件及准备材料
(1)报考条件: (1)遵守食品行业相关法律、法规、制度、规范。 (2)遵守职业道德。 (3)具备食品合规管理相关专业基础知识和技能。 (4)身体健康,具备民事行为能力。 (5)从事食品生产、检验、研发、销售、监管等相关工作三年以上或取得中级食品合规管理职业资格证书。 (2)报考费用: 3800元/人(含培训费、培训教材、考试费、证书工本费、税等) (3)准备材料 *务必随身携带 电子资料:红底 标准小一寸 电子证件照(电子版) 纸质资料: (1)身份证原件及正反面复印件 (2)学历证明复印件 (3)三年及以上工作经验证明(需盖公章) (4)现场培训前下载打印《线上培训结业证明》 (4)证书颁发与证书查询 “食品合规管理职业技能等级证书(高级)”由国家教育部认可,由烟台富美特信息科技股份有限公司(食品伙伴网)颁发,评价组织与考核站点共同签发,全国通用,教育部职业技能等级证书信息管理服务平台可查。
四、报考流程:
预报名(条件审核) → 登录学习平台 → 线上培训 → 下载打印《线上培训结业证明》 → 材料准备 → 线下培训 → 考试考核(含答辩) → 证书邮寄
注意:1.线上培训为视频教材培训,报名之后即可开始学习,完成时间没有限制。
2. 线上培训完成后,可根据自身情况,就近选择合适的时间或地点参加线下培训及考试。
3. 线下培训一般为期2天,一般安排在考试前2天。方便企业人员出差及差旅报销。
4. 考试成绩达到70分即可视为成绩合格,获得证书。
5. 可以享受一次免费补考机会。
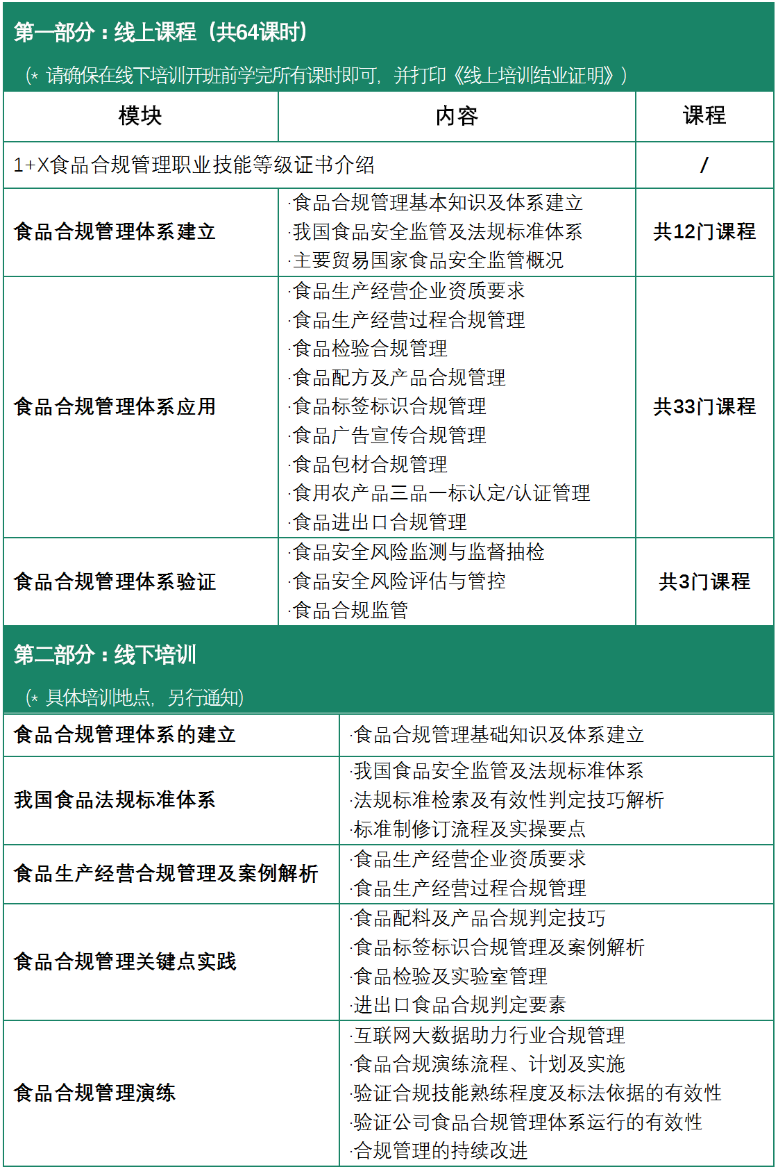
五、培训内容
食品合规管理职业教育系列教材(“1+X”职业技能等级证书配套教材)内容
* 线上课程与线下培训具体内容询会务组。
六、培训及评价费用:
(1)收费标准:高级证 3800元/人(含培训费、培训教材、考试费、证书工本费、税等)
(2)收款账号:烟台食邦信息科技有限公司
开户行名称:华夏银行股份有限公司烟台南大街支行
银行账号:12651000000766070
开户行地址:烟台市芝罘区南大街204号
(3)提交报名表后付款并备注“报考高级证+姓名”。
注意:会务组可以协调统一安排食宿,费用自理。现场考试不安排接送站,请参加培训人员自行前往。具体交通路线,询会务组。
七、报名咨询:
杨老师:18153529013(微信同号)
请详细填写附件报名表,并发至唯一指定邮箱:saxy@foodmate.net


