一、考试人员
本考试通知针对已申报1+X食品合规管理职业技能等级证书培训试点院校的在校生;食品行业从业人员报考另行通知。
二、考试内容
围绕食品合规管理职业技能等级标准,考试内容主要包括:合规管理体系的建立、合规管理体系的应用、合规管理体系的验证。
三、考试时间

备注:各试点院校可根据自身实际情况选择考试时间。
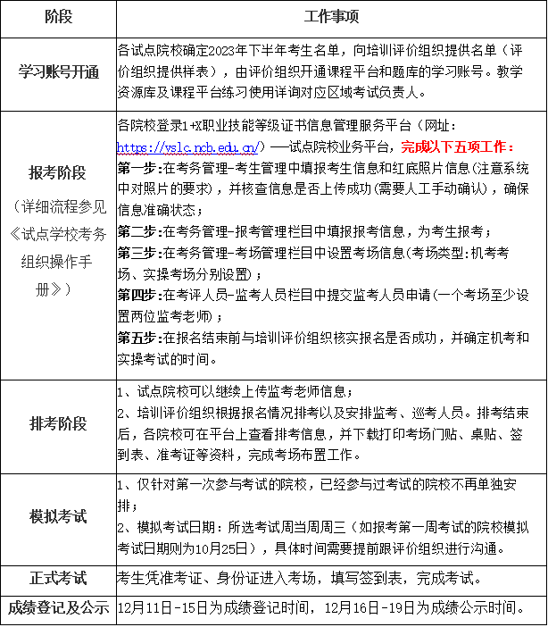
四、考务工作安排
五、报考条件
1.以学校为单位报考,报考单位为已通过教育部批准的食品合规管理职业技能等级证书的试点院校;请各院校注意各自省厅试点申报开放情况,及时申报。
2.报名考生应在具备食品合规管理相关专业授课条件的试点院校中接受食品合规管理职业技能等级证书相关专业知识学习和技能实践。
六、考试费用
根据《关于在院校实施的职业技能等级证书考核成本上限设置方案的公示》(教职所〔2020〕22号)文件,费用收取标准如下表:
七、联系人

食品合规管理职业技能等级专家委员会 烟台富美特信息科技股份有限公司
2023年8月20日 2023年8月20日



